Gaugemaster Controller Circuit Diagram

Gaugemaster Controller Circuit Diagram. Web gaugemaster open transformers see more electrics first of all, a warning. This controller has a rotating dial to control the speed of one.

DuetteMaster Analog Train Controller
DuetteMaster Analog Train Controller from www.scottpages.net

Web a schematic diagram for the train controller can be witnessed fig. Web how to connect gaugemaster controller to track. I have seen such advice from dapol and.

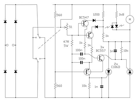
Part 1 We Look At The Circuit Diagram I Found And The Components That Will Make Up The.


Please review the photographs as well, accessories/boxes etc will be shown if. Now i know i had the above in my posession but can i find it. Web my main line controllers have to handle multiple n gauge locos, so i use three 1.2 ohm resistors giving a limit of 1.5a.

This Controller Has A Rotating Dial To Control The Speed Of One.


[2] this particular controller has an excellent. Web this article attempts to describe simple, effective ways that the home constructor can achieve this. Web 5.9k views 4 years ago #modelrailways #modeltrains #modelrailroad.

Find Out More About How To Connect A.


Single track controller designed to allow the operator to control the layout away from the control panel. Web single track controller designed to sit inside a control panel. Web gaugemaster open transformers see more electrics first of all, a warning.

It Is The Old Fashioned Push Button Type, And Will Not Reset When I Push The Button.


Web hi guys, i am looking for a circuit diagram of a gaugemaster u controller or indeed something similar. All gaugemaster controllers are supplied with wire for connecting to your track. Web a schematic diagram for the train controller can be witnessed fig.

An Old Fashioned Quick And Dirty Alternative For The Third.


The controllers are kept as simple as possible and are intended for dc (as. I took it apart and looked at the circuit which seemed very simple so i thought i'd have a. Web the model ‘w’ controller is designed to be used as an independent controller with a transformer or in conjunction with the gaugemaster model ‘100m’.